Jump to content
View in the app

A better way to browse. Learn more.

FengShui.Geomancy.Net

A full-screen app on your home screen with push notifications, badges and more.

To install this app on iOS and iPadOS
  1. Tap the Share icon in Safari
  2. Scroll the menu and tap Add to Home Screen.
  3. Tap Add in the top-right corner.
To install this app on Android
  1. Tap the 3-dot menu (⋮) in the top-right corner of the browser.
  2. Tap Add to Home screen or Install app.
  3. Confirm by tapping Install.
About Feng Shui at Geomancy.Net
Sponsored Link
 

Featured Replies

Posted
  • Staff

Squatters of SGP land caveat emptor...

Minister for National Development (MND) Lawrence Wong says that majority of occupiers (apologies I mean squatters) of 99-year leased homes have to surrender their flats when the lease expires. As government has no means to en-bloc each and every flat.. 

The Minister wrote on the MND blog:

“For the vast majority of HDB flats, the leases will eventually run out, and the flats will be returned to HDB, who will in turn have to surrender the land to the State.”

“Do not assume that all old HDB flats will be automatically eligible for the Selective En bloc Redevelopment Scheme, or SERS. SERS, as the name implies, is on a selective basis.”

LEGAL SQUATTERS.png

asset hanging by a thread.png

Hopefully by then...one never knows what our future government will be like. Only time will tell.

  • Author
  • Staff

Although this is in the distant future;

Frankly it is good for a Long thinking government to address this by the next few years. 

For example: perhaps a fixed renewal rate eg 7 to 12 percent similar to countries like U.K. Etc..

This is just good governance.

final.jpg

  • Author
  • Staff

I was blessed with selling a 99 year lease condo unit that had drawn-down to 15 years by the time I sold it. That year, we were required to add an addtional amount of $50 to our sinking fund. As there were more noticeable wear and tear.

In 2012 that was the pre-cooling "drastic" cooling down measures.

I am no expert now with the property prices. But then (2012) leasehold condos just next to an MRT was fetching around $1,600 square feet. Although some are comparatively larger; few looked at Freehold simple or perpetual homes.

As most 99-leasehold owners had believe only experienced purchasing 99-type of units. Perhaps, within their comfort zone. Or to them, had always felt that "the other side" is too unafforable to them.

get out of the flying pan.png

Or found it ultra convenient to have the MRT and bus interchange at their door-step.

Frankly, many good freehold condos and private apartments although not as convenient but is just a few bus stops away or walking distance from an MRT station. In a decade or so, the novelty of an MRT station is less of an importance.

It is the same thing. I used to purchase Fords, Renault cars etc.. but in my later years only look at Beemers or Merc. This is because all the rest of the brands even Audi had poor resale value. While the luxury ones still keep a second-hand value. Although ultimately is wasting asset. 

In fact, at that time there were bargains to be had for freehold properties as comparatively these also range between $1,400 to $1,700/-.

Provided: they are not like the Fulcrum or The Line. Where the developers paid a hefty sum for the en-bloc and had to charge e.g. crazy prices of $2,300 and above psf. Yet, their units are at pretty noisy junction of Fort Road etc..

Good news for many of us who have off-loaded all our 99 lease homes. Thank God!

For those who especially who have children; it is still not too late within the next few years to look for a bargain in freehold properties.

Another minor downside with new freehold properties today is that they are smaller. But the recent batch of ECs and 99-year condos seems not much different especially in areas of the kitchen (virtually no yard) and small bedrooms. But surprisingly larger balconies or PES.

Today, if you are still looking at a home; both partners do open your mind and consider freehold properties. Even 999-year lease (now around 777 years ain't as bad).

Perhaps, within this 5 years, here's your chance to really look at freehold properties .. as a legacy or insurance for you and your family.

What about my 99-leasehold?

Only the first generation or the first owners benefit from their flats.

Especially for Singaporeans; imagine, if one can live >70 years old. And when one really needs the money to live day to day.. that so called 99-leasehold property becomes one's liability. (This is assuming the existing trend that when we are old, we are still adviced to work, work and work till death).

  • 2 weeks later...
  • Author
  • Staff

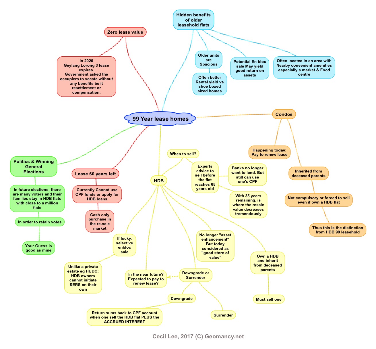
Look at this chart from International Property Advisors reproduced by the Straits Times:

Downgrade or surrender

Any flats with remaining 60 - 56 years lease or less... needs careful planning when buying such a unit. Unless, it is "free" or at a "fire-sale". This is certainly doubtful.

New or 10 to 20 years old... may still be palatable...

IMG_5337.JPG

IMG_5348.JPG

  • 2 weeks later...
  • Author
  • Staff

Don't count on this.. but could be a possibility... = IN GREEN

Anything can happen in the near future during General elections... but some how... still got to pay for it...

IMG_5789.JPG

P.S. Fat-hope... no such thing as free. At most pay to TOP-up the lease... and it depends on the generosity of the government...

  • 3 weeks later...
  • Author
  • Staff

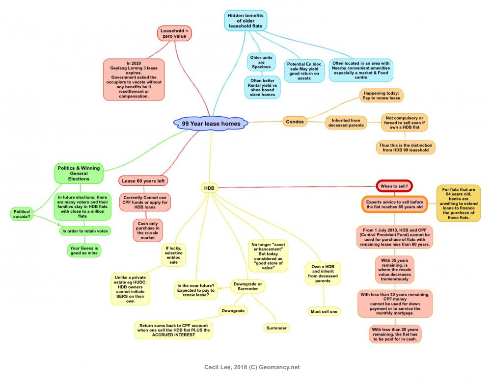
Experts advice to sell before the flat reaches 65 years old. 

By then around 35 years left. Currently no bank lending. But still can use CPF.

This is where the value of the flat depreciate the steepest...

The attached charted was updated to reflect this advice.

IMG_6644.JPG

  • 1 month later...
  • 8 months later...
  • Author
  • Staff

On 10 April 2018:

Dr Cheong Koon Hean, CEO of the Housing & Development Board (HDB), suggested that home seekers should pay less for resale flats with shorter lease.

“The price you pay (for your resale HDB flat) should (be) commensurate with the lease,” she said.

 

  • 3 weeks later...
  • Author
  • Staff

In 2018, 7 percent or appropriately 70,000 flats are 40 years old.

 

In 2030, 40 percent or approximately 400,000 flats are less than 59 years old.

 

 

5F56BE06-5438-4F4A-A2D6-346923202B9D.jpeg

  • 5 weeks later...

Create an account or sign in to comment

Recently Browsing 0

  • No registered users viewing this page.
Sponsored Link
 

Configure browser push notifications

Chrome (Android)
  1. Tap the lock icon next to the address bar.
  2. Tap Permissions → Notifications.
  3. Adjust your preference.
Chrome (Desktop)
  1. Click the padlock icon in the address bar.
  2. Select Site settings.
  3. Find Notifications and adjust your preference.