Skip to content
View in the app

A better way to browse. Learn more.

FengShui.Geomancy.Net

A full-screen app on your home screen with push notifications, badges and more.

To install this app on iOS and iPadOS
  1. Tap the Share icon in Safari
  2. Scroll the menu and tap Add to Home Screen.
  3. Tap Add in the top-right corner.
To install this app on Android
  1. Tap the 3-dot menu (⋮) in the top-right corner of the browser.
  2. Tap Add to Home screen or Install app.
  3. Confirm by tapping Install.
About Feng Shui at Geomancy.Net
Sponsored Link
 

Part 1: Assorted Flow charts by Geomancy.net

Featured Replies

  • Staff
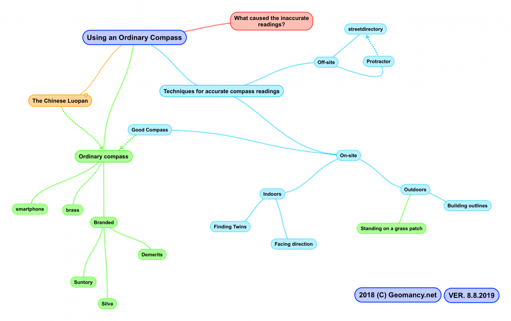
  1. Accurate compass readings
    1. Know the Limitations of an ordinary compass
      1. Techniques
        1. Step 1: Understanding the Limitations of a compass. Where to take the best readings?
          1. Step 2: Outdoor Readings
            1. Step 3: Indoor Readings
      2. Any good compass to recommended?
        1. Brass Compass
        2. Branded
    2. Supplement with Protractor + Street Directory Map
      1. Know that all Street Maps have the North 0/360 at the TOP
        1. Plot out the compass readings and compare & reconcile with on-site readings
    3. Chinese Luopan Required?
      1. Not necessary if just want to find Compass directions 
      2. Needed if want to use it's features
  2. 2018 (C) Geomancy.net
  3. VER 8.8.2019

FE26570E-A196-4D37-94BC-3115E77E16CF.png

  • Author
  • Staff
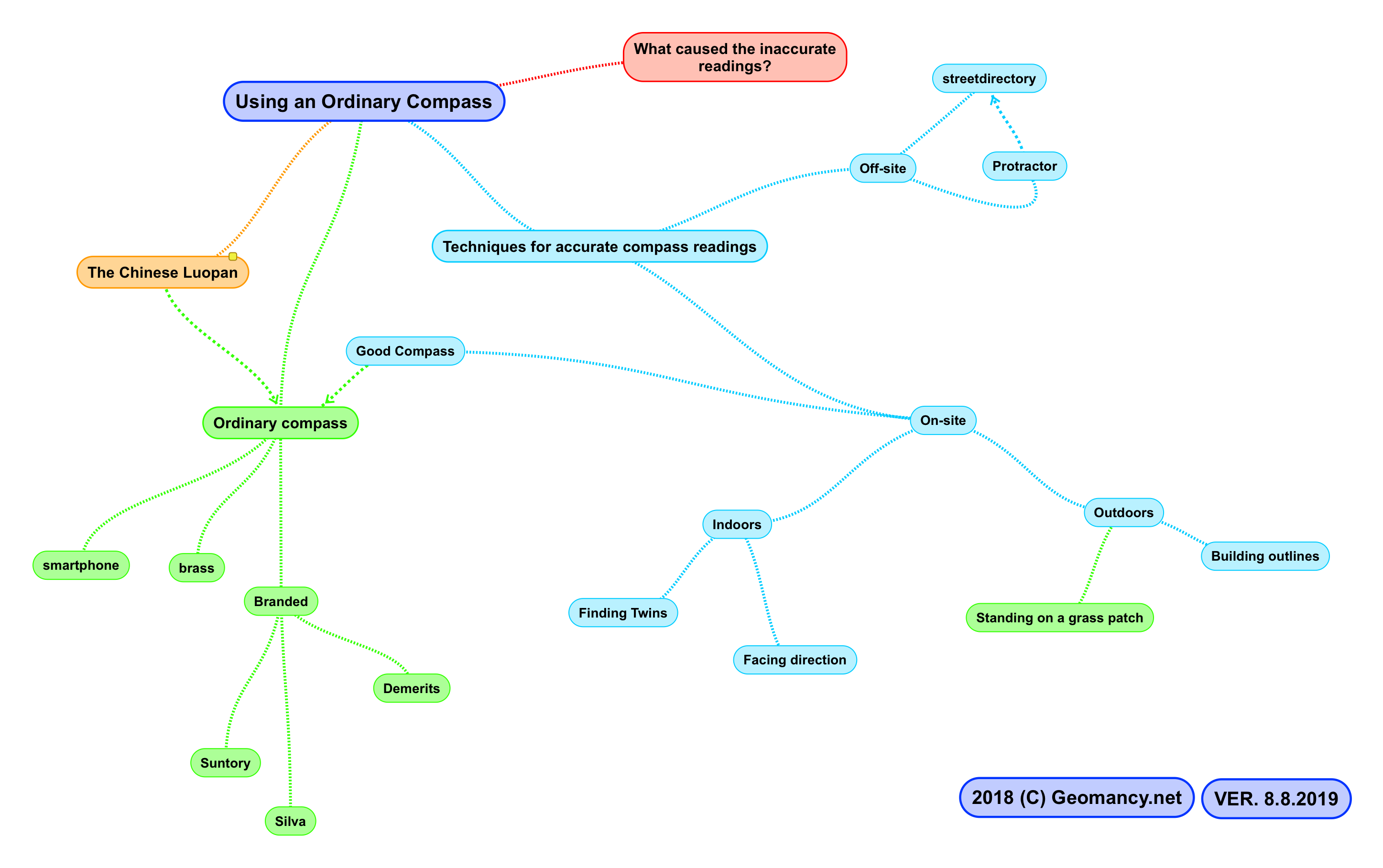
  1. Using an Ordinary Compass
    1. The Chinese Luopan

      Differences

    2. Ordinary compass
      1. smartphone
      2. brass
      3. Branded
        1. Suntory
        2. Silva
        3. Demerits
    3. Techniques for accurate compass readings
      1. On-site
        1. Good Compass
        2. Indoors
          1. Finding Twins
          2. Facing direction
        3. Outdoors
          1. Standing on a grass patch
          2. Building outlines
      2. Off-site
        1. streetdirectory
        2. Protractor
    4. What caused the inaccurate readings?
  2. 2018 (C) Geomancy.net
  3. VER. 8.8.2019

2DFB8103-E414-46AD-AFE8-FF3B02B4573A.png

  • Author
  • Staff
  1. Using an Ordinary Compass Outdoors
    1. What may cause inaccurate readings
    2. Step 1: Find a relatively clear uncluttered patch of grass land
      1. Step 2: Stand outdoors and take a reading from A to B
        1. Step 3: Take a second reading from C to D
          1. Step 4: Reconcile the Two Readings: A to B with C to D
  2. 2018 (C) Geomancy.net
  3. VER 8.8.2019

6D2D10E1-81BA-4362-AF38-35B3CA660E2A.png

  • Author
  • Staff
  1. Protractor + Street Directory Map
    1. Step 1: Understand All street maps have North at the TOP
      1. Step 2: Find visible landmarks
        1. Step 3: Orientate layout to Street directory map
          1. Step 4: Get a protractor 
            1. Step 5: Superimpose a protractor onto the Street map
  2. 2018 (C) Geomancy.net
  3. VER 8.8.2019

DAB4D07D-8E99-4AF7-99EC-D188A10D758B.png

  • Author
  • Staff
  1. Using The Ordinary Compass Indoors
    1. Understand Why so difficult to get consistent readings indoors
      1. The concept of equidistant & noise cancellation
        1. Identifying a spot that is equidistant between each other
  2. 2018 (C) Geomancy.net
  3. VER 8.8.2019

9E30D7CC-8AD8-441D-8CF3-B4AD0842B376.png

  • Author
  • Staff
  1. All about Mirrors
    1. A Two Piece Mirror
      1. Avoid a Spilt line at the middle of the dining area
    2. A Three Piece Mirror
    3. Variation of a Three Piece Mirror
    4. Does it matter if the Mirror has odd or even pieces?
    5. A full length Mirror
    6. Avoid Mirror below an air-conditioner unit
    7. Any issue with tinted Mirrors
    8. Dressing table Mirror
  2. 2018 (C) Geomancy.net
  3. VER 8.8.2019

3B213A58-0323-4C73-A7B9-F381C78E40A2.png

  • Author
  • Staff
  1. Can or Cannot Buy? Contact Cecil Lee @ +65 97853171
    1. Off-site
      1. Brand New Or Usually lots of units available for selection
        1. Fee $288/- non-urgent 
          1. Need:- 1. All family member's Name / Gender / Western Date n Time of Birth (if Lunar must clearly as such) Name western is fine as this is for Feng Shui not name analysis. 2. Site plan of ONE (1) single development 3. Whatsapp or If via Email to: support@geomancy.net Let me know once u emailed so that I can monitor it.
      2. Narrowed down to a few homes
        1. 1 unit is $188/- Or Fee for comparing TWO (2) units is $288/-. Up to a maximum of THREE (3) For the third unit is an additional 68/- each. Non-urgent. Please contact us to confirm our availability.
          1. Need:- 1. All family member's Name / Gender / Western Date n Time of Birth (if Lunar must clearly as such) Name western is fine as this is for Feng Shui not name analysis. 2. Individual layout plan (Will need to guide you or prepare proposed layout to street maps to obtain the North Compass Point - no worries) 3. Whatsapp or If via Email to: support@geomancy.net Let me know once u emailed so that I can monitor it. Thank You. 謝謝 Cecil Lee, Geomancy.net
        2. Can be any combination of condos / EC / HDB or Any Re-sale homes or landed property
    2. On-site 1 visit 
      1. Fee is $288/- weekday for a unit. Additional units viewed near-by add $68 each. (A maximum of up to 3 viewings)
        1. First try to find out with the agent the owner’s or tenant’s preference. For example: Weekdays or weekends. 
          1. If you have a preferred date etc. check with Cecil for a confirmation
            1. Decide your strategy for this viewing & informing the agent about it: 1. Inviting a friend / family member or a contractor Or 2. Bringing along a Geomancer
              1. Tell the agent the viewing is around 30 minutes
                1. Meet on-site at the agreed date & time
                  1. Everyone arrived or if you have direct contact okay with the owners, all of us go upstairs for viewing
                    1. Cecil Lee will put on a poker face
                      1. Go downstairs for a discussion
        2. Weekends MAY be subjected to additional $68/- extra. We will confirm this. As it depends on peak demands for that day
  2. Geomancy.net : Urgent? Subject to availability 
  3. OPTION 1
  4. OPTION 2
  5. VER 8.8.2019

B3785293-4800-4EDC-96F8-113E7AEB48D0.png

  • Author
  • Staff
  1. On-site 1 visit 
    1. Fee is $288/- weekday for a unit. Additional units viewed near-by add $68 each. (A maximum of up to 3 viewings)
      1. First try to find out with the agent the owner’s or tenant’s preference. For example: Weekdays or weekends.
        1. If you have a preferred date etc. check with Cecil for a confirmation
          1. Decide your strategy for this viewing & informing the agent about it: 1. Inviting a friend / family member or a contractor Or 2. Bringing along a Geomancer
            1. Tell the agent the viewing is around 30 minutes
              1. Meet on-site at the agreed date & time
                1. Everyone arrived or if you have direct contact okay with the owners, all of us go upstairs for viewing
                  1. Cecil Lee will put on a poker face
                    1. Go downstairs for a discussion
      2. Weekends MAY be subjected to additional $68/- extra. We will confirm this. As it depends on peak demands for that day
  2. Geomancy.net : Urgent? Subject to availability 
  3. VERSION: 27.7.19

314F241F-9C29-4B87-B2F0-03FAD82A2309.png

  • Author
  • Staff
  1. Comprehensive Feng Shui Audit Contact Cecil +(65) 97853171
    1. Need:- 1. All family member's Name / Gender / Western Date n Time of Birth (if Lunar must clearly as such) Name western is fine as this is for Feng Shui not name analysis. 2. Layout plan 3. Whatsapp or If via Email to: support@geomancy.net Let me know once u emailed so that I can monitor it. Thank You. 謝謝 Cecil Lee, Geomancy.net
      1. I will WhatsApp/SMS and/or email your combined auspicious dates + Non religious customs on 1st time open door, start of renovations & moved in, first
      2. Need some clarifications like: 1. Any altar? E.g. Guan Yin 2. For HDB: Living/dining/ bedrooms floor tiles done or not? 3. Bedroom(s) and study allocation (if any) 4. Type of beds for each bedroom e.g. single , bunk etc....
        1. Let me know your availability e.g. weekday evenings or Saturday or a Sunday & preference for AM or PM
          1. Once I have an idea when I can complete your reports:
  2. Once I completed your layout proposals (Only for full comprehensive audits)
    1. Sent you a total of four (4) or five (5) emails
      1. Part 1. Proposals: The entire of the PDF report can be shared later with the ID/contractor
        1. Cecil Lee needs 4 to 5 hours to meticulously prepare your proposals
          1. Meet-up at your convenient location, day and time with a set of this proposals
            1. The proposals are very detailed & meant for you to share this with your ID or contractor. As it does not contain any sensitive information
              1. Feel free to send 3D mock-ups & any other clarifications. If thru email, please sent a WhatsApp or SMS to look out for this
            2. Method 1: If you have limited time or eager about your new home. 1st meeting: At any location to your convenience for full discussion. 2nd meeting: On-site Compass readings + any other matters OR
              1. Method 2 If you are in no hurry. And can wait until key collection 1st visit to the home to be audited for viewing + readings. 2nd visit: Usually 1 week later at this home for full discussion.
              2. If you have already engaged or going to engage an ID. Many IDs once know of this; would ask you to discuss with your Feng Shui Master first. Or You have sold your home. And have to quickly complete renovations + move-in to new home ASAP
      2. Part 2: Mirrors & reflective materials
      3. Part 3: Additional illustrations & resources
      4. Part 4: Complimentary Individual Ba Zi Reports
      5. Already made full payment? Please ignore. If not Part 5: Flexible payment modes available
  3. Geomancy.net
  4. VER 8.8.2019

3789FCBF-4089-498A-B208-EC6C022239A8.png

  • Author
  • Staff
  1. Non-clients Combined auspicious dates for: 1st time open door, start of renovations & move-in
    1. Fee SGD$68.00
  2. Combined auspicious dates for ROM, Wedding & others e.g. office / factory opening
    1. Fee SGD$128.00
      1. Let us know your date range
        1. ROM / Wedding date is similar, with optional parents & parents-in-law dob info.
  3. New Feng Shui clients Combined auspicious dates for: 1st time open door, start of renovations & move-in
    1. Comes with your Feng Shui audit package
  4. Off-site service: How much for combined auspicious dates for TWO (2)
  5. Support@Geomancy.net Robert Lee @ +65 98355734
  6. What is required?
    1. Both partners or TWO (2) persons: 1. Name (Western - no need Chinese name) 2. Gender ( M/F ) 3. Date & Time of birth & Your email account + Handphone number
      1. Time of birth can be given between: 1 to 2.59; am or pm 3 to 4.59; am or pm 5 to 6.59; am or pm 7 to 8.59; am or pm 9 to 10.59 am or pm For example: Cannot be between 2pm to 5pm thus should be either:- [ ] 1pm to 2.59pm or [ ] 3pm to 4.59pm
        1. If not stated auspicious dates are for six months to one year
          1. Note:This is an off-site service.
            1. Once ready, we will sent you a link to view the dates & time
  7. Note: Why only TWO (2) persons? Maximum is two persons. Else very hard to find dates that are suitable to two or more persons.
  8. VER 8.8.2019

69B27BD9-DDF2-429C-8D2C-63FAF3CD191D.png

  • Author
  • Staff
  1. Bedroom layout + Bed placement 
    1. Apply Feng Shui?
      1. Shapes and Forms + common sense
        1. When we enter a bedroom; most of us instinctively know where our bed would be placed
          1. If no Triage done. Then what cure? Might as well : Heads or tails decisions
      2. Compass School Feng Shui
        1. Eight House concept
          1. My best bed-head directions
        2. Flying Stars
          1. Plot the Flying star numbers in that sector
            1. Apply cure or sometimes instead enhancements
      3. Ba Zi Feng Shui
        1. Best Individual Colours
  2. VER 8.8.2019

B8411B11-89CE-4026-954C-53F8BBD19D6C.png

  • Author
  • Staff
  1. Other Reflective materials
    1. Two Stoves in the wet kitchen
    2. A Mirror or reflective material facing the main entrance
    3. Reflections of the stove when walking into the home
    4. Avoid Mirror or reflective material facing passageway leading to Master bedroom
    5. TV set facing bed
    6. Glass Car Park Roof Cover
  2. 2018 (C) Geomancy.net
  3. VER 8.8.2019

0AB57D2C-E33D-4F3F-BABC-81F3A3B089BB.png

Create an account or sign in to comment

Recently Browsing 0

  • No registered users viewing this page.
Sponsored Link
 
Background Picker

Account

Navigation

Search

Search

Configure browser push notifications

Chrome (Android)
  1. Tap the lock icon next to the address bar.
  2. Tap Permissions → Notifications.
  3. Adjust your preference.
Chrome (Desktop)
  1. Click the padlock icon in the address bar.
  2. Select Site settings.
  3. Find Notifications and adjust your preference.